Flyover Bed & Breakfast

Responsive website design

Flyover mockup.png

Background

With tourism being affected greatly from the pandemic, people are deciding to holiday closer to home. Flyover is a well established B&B and has been running for over 20 by the owners Sal and Tom Lacey. They have decided their site needs an update. They need to make sure their customers know the precautions they are taking with Covid-19 so they can keep their loyal customers and gain new customers.

 

Objective

The main objective for Flyover is to give their website an update, reflecting changes that customers need now from their accommodation, like covid precautions and more outdoor activities.

 
 

Role

UX/UI Designer and Branding

 
 
 

Duration

3 weeks / 20 hours a week

View prototype

 Phase 1: Discover

Research

To gain insights Flyovers competitors, I looked at 3 different direct competitors with Flyover, 1 local hotel, 1 local bed and breakfast and 1 booking site. I also conducted market research to see how Flyover are keeping up with the latest covid related trends.

Once I had a better understanding of the industry and trends, I began interviews in person with 5 participants with varying holiday backgrounds. The interviews revealed interesting insights into what people are now looking for when choosing an accommodation. .

Surveys were conducted online through Google Docs. I asked 10 questions about how COVID-19 has affected their choice of accommodation and received 24 responses. These questions gave a good insight into how customers are now choosing where to stay and what affects their choices.

Market research

  • Mobile devices present a major opportunity for hotels to personalise the customer experience. In particular they must consider apps to personalise the guest experience - from choosing rooms to specifying lighting and temperature levels or maybe you have a creative project to share with the world.

  • 28% of smartphone/tablet owners used a mobile devices to research their last hotel stay

  • Online travel agencies are approx 26.7% of bookings. Younger travellers - who tend to be less brand loyal and prefer 3rd party companies

Competitor Analysis

The 3 main competitors of Flyover were Airbnb, a local Holiday Inn and a local bed & breakfast called Amanii B&B. Researching these I discovered their strengths and weaknesses.

Competitor analysis.png

Survey

Surveys were conducted online through Google Docs, asking 24 people 10 questions about how COVID-19 has affected their choice of accommodation.

Some main questions were

Has covid affected where you choose to stay?

48% Yes

52% No

How important is a hotel having covid precautions?

72% Very important

20% Kind of important

If an accommodation did not have anything written about covid precautions, would this affect your choice to stay there?

36% Yes

8% No

48% Maybe

1:1 Interviews

I conducted interviews with 5 participants over zoom.

Some insights were:

  • Everyone said they would book through 3rd party sites, and 2 out of the 5 people said they normally choose airbnb and 3 chose to stay in hotels.

  • Having clear images of the bedrooms and bathrooms were the most important for all participants and only needed a small description of the room, mostly about what amenities the room has.

  • All participants said reviews were the most important thing to have on a site, with everyone saying it would affect their choice to stay at the accommodation.

  • When asked has covid affected their choice on where they will stay, everyone said no. As long as the accommodation has some cleaning procedures in place all participants said choosing what type of accommodation they stay in hasn't changed.

  • All participants said having a covid section on their page would help but wouldn’t affect their choice.

quotes+face1.jpg

“Reviews. If it’s personable, on Airbnb they have a section about the property and themselves. To get to know a little bit about them.”


— Nicola, holidays 4-5 times a year

man+quote.jpg

Deep cleaning after each stay. Hand sanitisers in the rooms. Optional maid service.”

— Joe, holidays 2-3 times a year

1:1 Owner Interviews

Interviews were also conducted with two B&B owners, they were asked how their business has been coping since covid and have they made any changes.

They had both been affected greatly from covid and have not had anyone stay nearly all year. They are finding it difficult with the lower price of big hotels in the area, as they can only put a nights stay as low as they can without losing money.

As for their websites, they think customers want quick, simple and easy to navigate sites. They know customers are looking for good deals, no hidden charges and don't want the site to be over complicated.

owner+quote.jpg

Has the length of customers' stay changed at all?

“I haven't had anyone stay, but i’m hoping people will be happy to stay longer since they haven't travelled in a while.”

- Sally-Ann, Flyover B&B owner

Phase 2: Define

Persona

Based on my finding from the discovery phase, I was able to create a persona. Sarah is someone who is more conscious about covid when traveling but still wants to get away.

Flyover Persona.png

Site map

The overall structure of the site.

Site map update.png

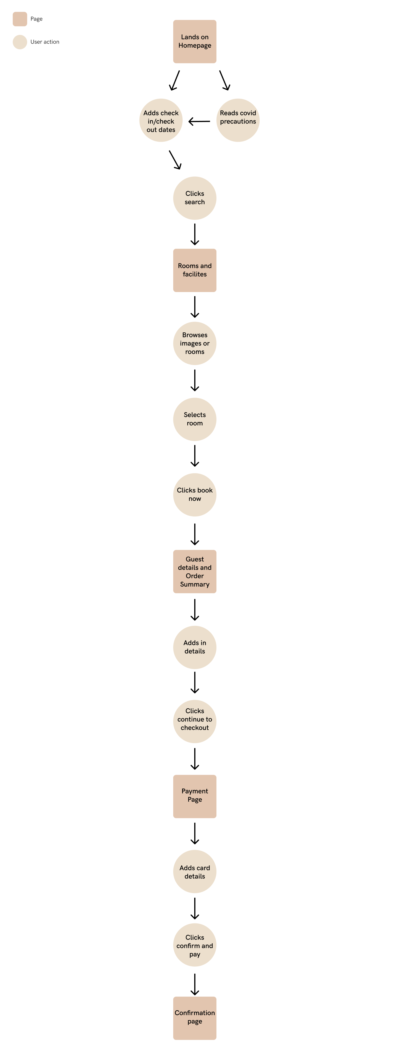
User Task

A simple user task shows that customers main focus on the site was to view the rooms on offer and book a night stay.

Flyover user task .png

Phase 3: Design

Low-fi responsive wireframes

A low-fi responsive wireframes of Flyovers homepage.

Flyover responsive wireframes.png

Flyover wireframes

These wireframes were created based on the needs of customers and what was most important. Keeping the layout clear, simple and easy to navigate was a must have from users and business owners.

flyover wireframes.png

Flyover final homepage design

Once I had confirmed with Flyovers owners, Sal and Tom, that they were happy with the wireframes so far I began designing the high-fidelity responsive frames.

 
Flyover laptop view.png
 

Responsive Design

Frame 44.png
 

Once I was happy with the homepage I began designing the rest of the site. Each step of the process I was checking in with Sal and Tom to make sure they were happy with the progress so far.

View all site pages pdf
View site in Figma

UI Kit

Flyovers UI Kit consists of all the elements of the user interface of the site. This will be a reference for future iterations.

UI Kit Flyover.png

Phase 4: Prototype and Testing

Prototype

With my high-fidelity frames I created a prototype of the site with Figma, in preparation for the usability tests.

View prototype here

Testing

Usability testing was conducted in person with 4 participants. These participants were asked to complete 2 tasks. From these tasks I want to discover where the user initially goes to book a nights stay and if they were able to clearly find what they were looking for and easily make their way through the site.

Participants

  • 4 participants, 2 male 2 female

  • Aged between 27-60

Objectives

  • Observe how users interact with the booking site

    • Where they click first

    • How they search through the site

    • What they look for when booking

  • Observe what other pages people look through

    • What other information people look for when choosing where to book

    • What images and facilities information are important

  • Discover what other information people want from a booking site

  • Find any pain points users have with the site

Results

  • All users completed each task under 1-2 minutes

  • All participants went straight to adding in their travel dates before looking at anything else to make sure the days they wanted to stay were available before continuing further.

  • Once their travel dates were available they went to viewing each room and looking at the photos and facilities of each room.


Design improvements

The usability testing gave me a first hand view at what pain points users have with the site. This type of information is vital for next interactions and making sure the site is the best it can be for users.

  • Add more images to the rooms section

  • Gallery view doesn’t look good, maybe change the layout

  • Hero image should change

  • Add apps to download on the location page

  • Logo should be more prominent 

  • Add actual distance to the location page; distance from airport and distance from city centre

  • More about what's around the area

Conclusion

Next steps

 

Continuing on from the results of the usability testing I would iterate on the final design before handing the designs to the owners. Once the site is live I would keep in touch with Sal and Tom to make sure everything is running smoothly, and iterate further on designs if needed.

What I’ve learned

 

This was my first project working with actual clients. This was a fun but also nervous experience. You want to make sure you get their vision across in the designs and they are happy with your work.

It was also a great communication experience. You have to make sure you are keeping the owners in the loop at each stage of the process, explaining your process, findings, and make sure they understand why you are creating these designs.

 Explore more projects

SustainEnd to end iOS app

Sustain

End to end iOS app

SpotifyAdding a new social feature

Spotify

Adding a new social feature